StudyMaps

Mapas Mentais sobre LOGISTICA

129próxima

SISTEMA DE LOGÍSTICA E MANUTENÇÃO: MELHORANDO A QUALIDADE E EFICIÊNCIA

Mapa mental com SISTEMA DE LOGÍSTICA no centro, ramificando-se para SISTEMA DE e MANUTENÇÃO

Ver descrição...

#sistema de logística #sistema de #manutenção #organização do #qualidade #posto de trabalho #sistema de produção #focused #manutenção autônoma e #segurança #cost deployment #improvement #organização do pdt #planejada #pilares #técnicos #logística customer #gestão preventiva #controle de #desenvolvimento das #ambiente #qualidade #service #dos equipamentos #pessoas #envolvimento da #clareza de objetivos #mapa do caminho #alocação de pessoas #envolvimento da #direção #e kpis #para o wcm #altamente qualificadas #organização #pilares #gerenciais #motivação dos #competência da organização #nível de expansão #nível de detalhes #tempo e budget #para o melhoramento #operadores

LOGÍSTICA DE SUPPLY CHAIN: PROVEEDORES, CLIENTES Y DISTRIBUCIÓN

Logística de Supply Chain: Proveedores, Clientes y Distribución

Ver descrição...

#logística #materiales #proveedores #clientes #cadena de suministro #logística internacional #logística de producción #logística de aprovisionamiento #análisis y planificación #logística inversa #distribución #tiempos de entrega #flujos de productos #logística ambiental #selección de proveedores #métodos de adquisición #optimización #logística de almacenamiento #recursos utilizados #mercadería #previsión #centros de inventario #embalaje #almacenaje #implementación #controles de calidad #traslado de mercancías #políticas de administración de inventario

SEMINÁRIO INTERNACIONAL DE LOGÍSTICA E OPORTUNIDADES

Mapa mental com Fertre no centro, ramificando-se para Colo e Thorea Moorga

Ver descrição...

#seminário #internacional #logística #equipe técnica #jovem #oportunidades #agronegócio #comercial #institucional #infraestrutura #atendimento #expositor #expolog

CADEIA DE ABASTECIMENTO E LOGÍSTICA

Mapa mental com Infraestrutura no centro, ramificando-se para Controlar una e Operação desde

Ver descrição...

#mental #controlar #operación #infraestructura #compra #ensamble #producción #planta #destinatario#diferenciación #producto #cadena #abastecimiento #mercadeo #tecnológico #áreas #finanzas #volumen #logística #competitividad #herramientas #automatización #proceso #trabajo #comunicación #equipo #estar #pendiente #funcionan #optimización #solucionar #problemas

FACTORES DE DEMORA Y PROBLEMAS EN LA LOGÍSTICA DE PEDIDOS

Mapa mental com Inventario Mal no centro, ramificando-se para Quedan En e Referenciado

Ver descrição...

#inventario mal #quedan en #referenciado #demora en pedir #backorder #pto #mp extranjera #aprobado #la pn #mp rechazada #no se proces #por mala calidad #san los pedidos #factores internos #espacio insuficiente #en bodega para empaque #factores administrativos #información #factores #incumplimiento de #desactualizada #técnicos #los pedidos #falta de información #falla en el computador #cambios en #factores #los programas #humanos #de logística #camiones no refrigerados #retraso en la contratación #salida del camión #tarde

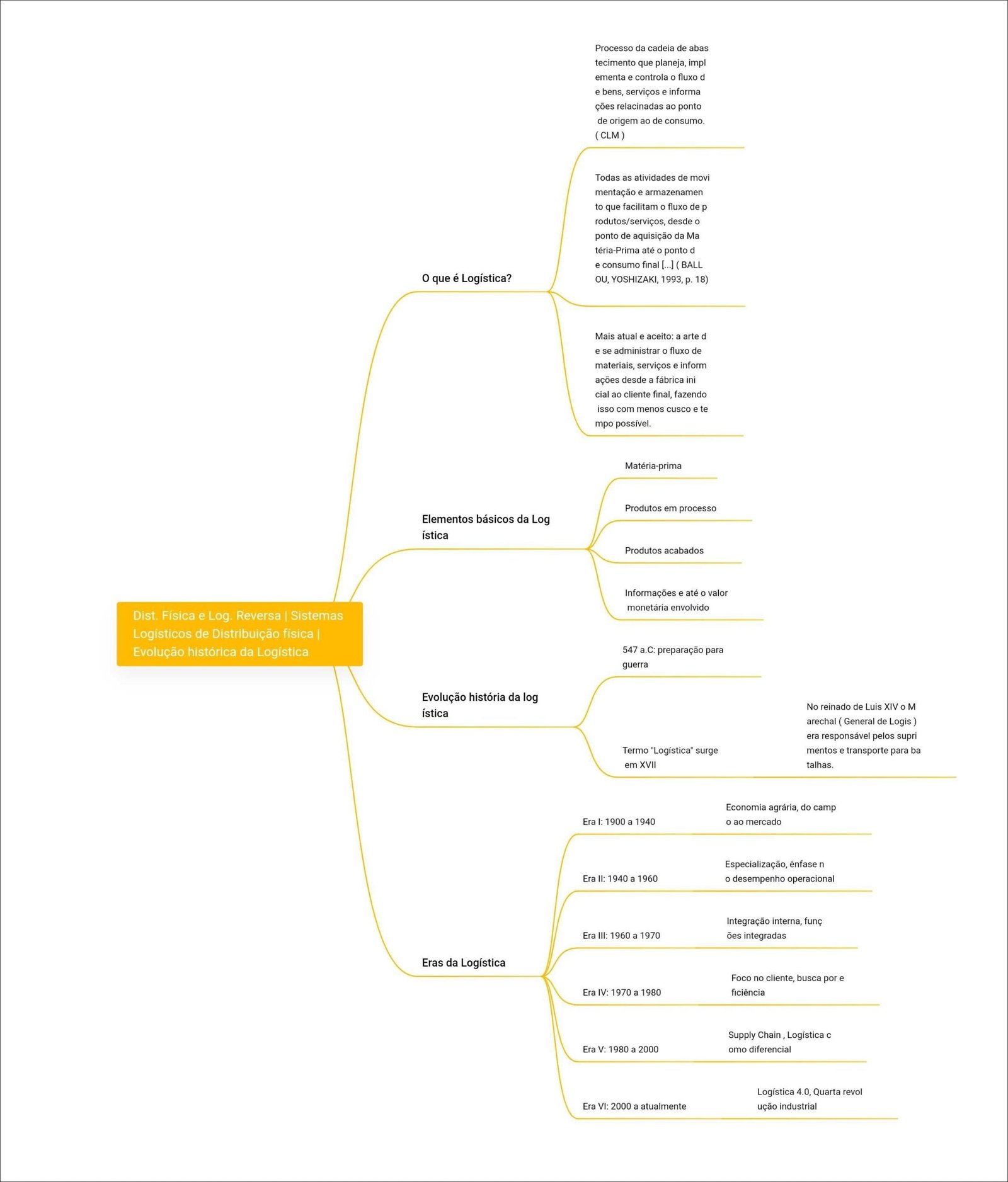
FLUXO DE ABASTECIMENTO NA LOGÍSTICA: PROCESSO, CADEIA E CONTROLE

Mapa mental com Processo no centro, ramificando-se para cadeia e abas

Ver descrição...

#cadeia#abastecimento#tecido#planeja #implanta #ementa#controla #fluxo#bens #serviços #informações #ao #ponto#e#consumo #clm #atividades#todas#movimentações #armazenamento#facilitam#fluxo#produtos #serviços #desde #ponto#aquisição#matéria-prima #até #ponto#consumo#ball #o#é #logística#yoshizaki #1993 #18#atual #aceito#arte #o#administrar #fluxo#materiais #serviços #informações #desde #fábrica #inicial #ao #cliente#fazendo #isso #com#tempo #possível #matéria-prima #produtos #em#elementos #básicos#logística #produtos #acabados #informações#até#valor #monetária

ROMPER CON LOS MIEDOS AL CAMBIO Y LOGÍSTICA INTEGRAL EN CREMAIZ SA

Mapa mental com Romper con los Miedos al cambio no centro, ramificando-se para STOP e Juan Confundido

Ver descrição...

#romper #miedos #cambio #stop #implementar #logística #integral #problemas #confundido #atención #coordinación #planificación #inventarios #manejo #costos #serie #procesos #cliente #flujo #distribución #transporte #satisfacer #control #almacenamiento #interacción #flujo de información #proceso #comunicación #cremaiz #necesidades #mercadeo #finanzas #producir

LOGÍSTICA REVERSA: UMA ABORDAGEM COMPLETA

Logística Reversa: Uma Abordagem Completa

Ver descrição...

#logística reversa #bens de pós-venda #bens de pós-consumo #fabricação #preço #mercado consumidor #enriquecimento de asfalto #consumidor #garantia de qualidade #pneus #componentes #recauchutagem #fim de vida útil #resíduos industriais #fabricante #ônibus #caminhões #reformas #coprocessamento #campos de destinação #futebol #carros de passeio #distribuição #varejo #pontos de coleta #trituração

GESTÃO DA LOGÍSTICA: MELHORIA E COMPETITIVIDADE

Gestão da Logística: Melhoria e Competitividade

Ver descrição...

#gestão da logística #planificação #implementação de sistemas de controle e melhoria #competência profissional #selecionar #avaliar provedores #redução de custos #aumento da competitividade #gestão de almoxarifado #transporte de distribuição

INFRAESTRUTURAS LOGÍSTICA E ENERGÉTICAS

Mapa mental com Infraestruturas Logística no centro, ramificando-se para Para que a vida social e a produção econômica e circulação

Ver descrição...

#infraestruturas logística #vida social #produção econômica #circulação #energia #atividades #dificuldades #trabalhista #mercado internacional #logística #infraestrutura energética #hidrelétrico #fontes energéticas #carvão mineral #renováveis #gás natural #térmicas #petróleo #diesel

×

O post foi salvo!
Sobre Mapas Mentais sobre LOGISTICA

Compartilhar

Clique no botão abaixo para fazer o download