StudyMaps

Mapas Mentais sobre LEGISLAÇÃO DE TRANSITO

LEGISLAÇÃO DE TRÂNSITO: DOCUMENTOS E PROCEDIMENTOS

Legislação de trânsito e documentos

Ver descrição...

#legislação de trânsito #documento de veículo #direção nacional de trânsito #órgãos #detran #contran #ciretran #cetran #jenatran #crva #composição do veículo #certificado #exame médico #categorias #agentes de trânsito #autoescola #transferência de veículo

LEGISLAÇÃO DE TRÂNSITO ESQUEMATIZADA PARA CONCURSOS

Mapa mental com Estratégia no centro, ramificando-se para Legislação de Trânsito Esquematizada e CONCURSOS

Ver descrição...

#estratégia #legislação de trânsito esquematizada #concursos #prof alexandre herculano #depósito judicial em #sempre que #art 297 #favor da vítima ou seus #houver #penalidade de #sucessores de quantia #prejuízo #calculada com base no #multa #causado pelo #disposto no código #reparatória #crime #penal #na indenização #não poderá ser #civil do dano o #superior ao valor #valor da multa #do prejuízo #reparatória será #demonstrado no #descontado#com dano potencial #para duas ou mais #utilizando o #pessoas ou com grande #veículo sem #risco de grave dano #sem possuir permissão #placas com #para dirigir ou carteira #placas falsas ou #de habilitação #adulteradas #art 298

LEGISLAÇÃO DE TRÂNSITO ESQUEMATIZADA: ESTRATÉGIAS E CRIMES EM ESPÉCIE

Mapa mental com Estratégia no centro, ramificando-se para Legislação de Trânsito Esquematizada e CONCURSOS

Ver descrição...

#estratégia #legislação de trânsito esquematizada #concursos #prof alexandre herculano #acidentes de trânsito #prisão em flagrante #condutor #vítima #socorro #seção ii #dos crimes em espécie #detenção #permissão para dirigir #quatro anos #suspensão #carteira de habilitação #proibição #pena #art 302 #homicídio #culposo

LEGISLAÇÃO DE TRÂNSITO ESQUEMATIZADA

Mapa mental com Estratégia no centro, ramificando-se para Legislação de Trânsito Esquematizada e CONCURSOS

Ver descrição...

#estratégia #legislação de trânsito #concursos #prof. alexandre herculano #art. 305 #afastar-se #responsabilidade #condutor #veículo #penal #civil #atribuída #local #acidente #responsabilizado #detenção #penalmente #meses #multa #crime #perigo #teste #art. 306 #alcoolemia #dirigir#toxicológico #embriagado #decigramas #álcool #drogado #litro #sangue #igual #exame clínico #miligrama #ar #alveolar #meios #perícia #constatação

LEGISLAÇÃO DE TRÂNSITO ESQUEMATIZADA PARA CONCURSOS

Legislação de Trânsito Esquematizada para Concursos

Ver descrição...

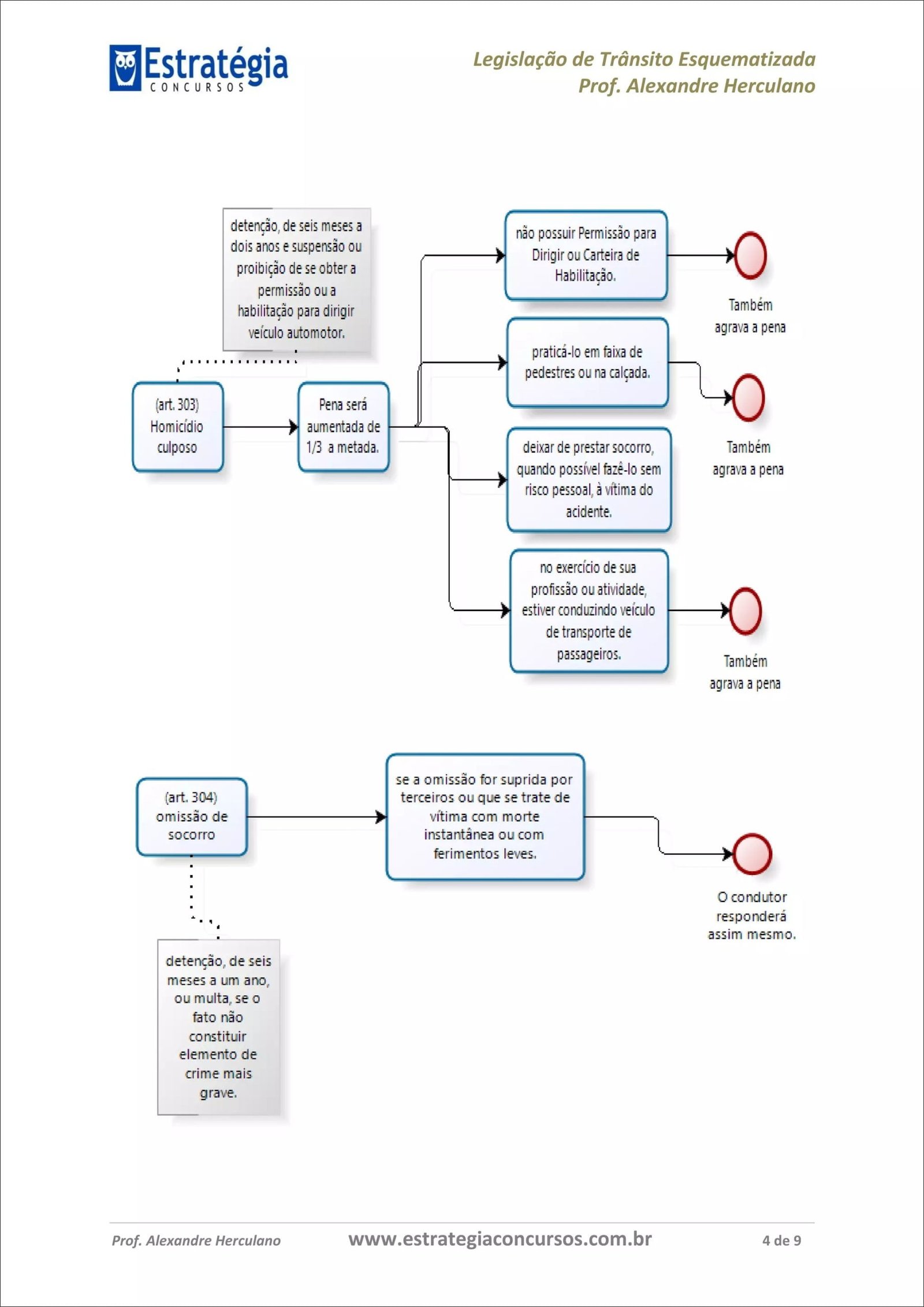
#estratégia #legislação de trânsito esquematizada #concursos #prof alexandre herculano #detenção #seis meses #não possuir permissão para #dois anos #suspensão #dirigir #carteira de #proibição #obter #habilitação #permissão #também #habilitação para dirigir #agrava #pena #veículo automotor #praticá-lo #faixa de #pedestres #calçada #art 303 #pena será #homicídio #aumentada #também #metade #deixar de prestar socorro #culposo #quando possível #fazê-lo #sem #risco pessoal à vítima do #acidente #no exercício de sua #profissão #atividade #estiver conduzindo veículo #transporte de #passageiros

LEGISLAÇÃO DE TRÂNSITO ESQUEMATIZADA

Mapa mental com Legislação de Trânsito Esquematizada no centro, ramificando-se para Estratégia e CONCURSOS

Ver descrição...

#estratégia #legislação de trânsito #concursos #prof. alexandre herculano #crime de perigo #artigo 309 #dirigir #concreto #sem cnh #permissão #cassado o direito #de dirigir #gerando #perigo de dano #detenção #seis meses #um ano #multa #súmula 575 #stj #constitui #crime #artigo 310 #permitir #conduta #permitir #confiar #entregar #direção #veículo automotor #pessoa #habilitada #encontre #qualquer das situações #previstas #sem a cnh cassada #do stv #independentemente #ocorrência #sem condições de #de lesão

LEGISLAÇÃO DE TRÂNSITO E FISCALIZAÇÃO

Mapa mental com APLICAR E ARRECADAR no centro, ramificando-se para AS MULTAS IMPOSTAS POR INFRAÇÕES DE TRÂNSITO e AS MEDIDAS ADMINISTRATIVAS DECORRENTES E

Ver descrição...

#aplicar #arrecadar #multas #infrações de trânsito #medidas administrativas #valores #estada #remoção #preservar #fiscalizar #nível de emissão de poluentes #veículos #animais #escolta de veículos #ordem #ruído #automotores #cargas superdimensionadas #perigosas #incolumidade #pessoas #carga#quando solicitado #patrimônio #apreensão #veículo #frequência obrigatória #patrimônio de terceiros #ações específicas #órgãos ambientais #reciclagem

MANUTENÇÃO DE VEÍCULOS E LEGISLAÇÃO DE TRÂNSITO

Manutenção de Veículos e Legislação de Trânsito

Ver descrição...

#simulado #filtro de óleo #refrigerar #combustível #partículas indesejáveis #controlar emissão de gases #órgão executivo de trânsito #detran #regulamentos #resoluções #sinalizar #vias públicas #carteira nacional de habilitação #parada obrigatória #dê a preferência

POLÍTICA NACIONAL DE TRÂNSITO: COMPETÊNCIAS E NORMATIZAÇÕES

Mapa mental com Competências no centro, ramificando-se para Estabelece as diretrizes da Política Nacional de e Normatiza os procedimentos de aprendizagem

Ver descrição...

#tags: competências #política nacional de trânsito #normatização #aprendizagem #trânsito #habilitação #documento #registro #licenciamento veicular #regimento #funcionamento #processo de obtenção da cnh #centrancontrandife #jari #recursos #normas regulamentares #resoluções contran #conflitos de circunscrição #competência #união #estados #df #consultas #legislação de trânsito #coordenação #snt #câmaras temáticas #composição #conselho nacional de trânsito #órgãos técnicos #saúde #exército #transporte

×

O post foi salvo!
Sobre Mapas Mentais sobre LEGISLAÇÃO DE TRANSITO

Compartilhar

Clique no botão abaixo para fazer o download