StudyMaps

Mapas Mentais sobre LEGISLAÇÃO AMBIENTAL

12próxima

MEIO AMBIENTE E LEGISLAÇÃO AMBIENTAL

Mapa mental com Meio Ambiente no centro, ramificando-se para Poluidor e Usuário Pagador

Ver descrição...

#meio ambiente #poluidor #usuário pagador #resoluções conama #política nacional do meio ambiente #n° 237/1997 #declaração do meio ambiente #sisnama #comissão mundial sobre o meio ambiente #rio-92 #desenvolvimento sustentável #mma #carta da terra #agenda 21 #iba #instituto brasileiro de meio ambiente #icmbio #instituto chico mendes de conservação dos recursos naturais renováveis #biodiversidade #órgãos seccionais

LEGISLAÇÃO AMBIENTAL BRASILEIRA

Mapa mental com NÚMERO DE REVISÕES no centro, ramificando-se para BIBLIOGRAFIA e 1Lei1265112 Proteção da Vegetação Nativa

Ver descrição...

#revisões #bibliografia #lei 12651 proteção da vegetação nativa #conama 30702 resíduos na construção civil #lei 9985 sistema nacional de unidades de conservação da natureza #conama 23797 licenciamento ambiental #lei 6938 politica nacional do meio ambiente #conama 0186 avaliação de impacto ambiental #princípios #objetivo #desenvolvimento sustentável #florestas #vegetação nativa #bem estar #gerações #normas gerais #proteção #atividade agropecuária #papel

CONCEITO E LEGISLAÇÃO AMBIENTAL

Mapa mental com Meio Ambiente no centro, ramificando-se para Conceito e Natureza Jurídica do Bem Ambiental

Ver descrição...

#meio ambiente#natureza jurídica do bem ambiental #espécies de bens ambientais #fins processuais #solo #bem difuso#ar #fauna #flora #titulares indetermináveis #circunstâncias de fato #meio ambiente artificial #cdc #edificações #fins de identificação #titular #meio ambiente cultural

POLÍTICA NACIONAL DO MEIO AMBIENTE E LEGISLAÇÃO AMBIENTAL

Política Nacional do Meio Ambiente e Legislação Ambiental

Ver descrição...

#política nacional do meio ambiente #lei n°6938 de 31 de agosto de 1981 #instrumentos da política nacional do meio ambiente #avaliação de impactos ambientais #licenciamento #revisão de atividades potencialmente poluidoras #incentivos à produção #instalação de equipamentos #tecnologia #qualidade ambiental #ctgaser #senai #centro de tecnologias do gás #br #petrobras #energias renováveis

LEGISLAÇÃO AMBIENTAL E POLÍTICA NACIONAL DO MEIO AMBIENTE

Mapa mental com Legislação Ambiental no centro, ramificando-se para Princípios e Fundamentos e Política Nacional do Meio Ambiente PNMA

Ver descrição...

#princípios e fundamentos #política nacional do meio ambiente #pnma #lei n°6938 #agosto de 1981 #sistema nacional do meio ambiente #sisnama #órgãos e entidades #união #estados #distrito federal #municípios #fundações #poder público #órgão superior #conselho de governo #casa civil #ministros #função #assessorar #presidente #órgão consultivo #deliberativo #conselho nacional do meio ambiente #conama #setores da sociedade #normatizador #instrumentos da política ambiental #órgão central #ministério do meio ambiente #mma #planejar #coordenar #supervisionar #controlar

LEGISLAÇÃO AMBIENTAL E PRINCÍPIOS FUNDAMENTAIS (DESENVOLVIMENTO SUSTENTÁVEL)

Mapa mental com Legislação Ambiental no centro, ramificando-se para Princípios e Fundamentos e Política Nacional do Meio Ambiente PNMA

Ver descrição...

#princípios e fundamentos #política nacional do meio ambiente #sistema nacional do meio ambiente #conjunto articulado #órgãos #entidades #regras #práticas responsáveis #proteção #melhoria #qualidade ambiental #ctgaser #centro de tecnologias do gás #senai #br #petrobras #energias renováveis

GESTÃO DE RESÍDUOS E SUSTENTABILIDADE

Gerenciamento de resíduos e sustentabilidade

Ver descrição...

#gerenciamento de resíduos #sustentabilidade #recicláveis #descarte #ciclo de vida #produção de materiais #publicidade #certificação #emissão de gases #tratamento de efluentes #seleção de resíduos #materiais reciclados #fabricação de produtos #distribuição #tipos de materiais #agente de limpeza

GESTÃO AMBIENTAL E SUSTENTABILIDADE

Gestão Ambiental e Sustentabilidade

Ver descrição...

#gestão ambiental #sustentabilidade #política ambiental #impactos ambientais #recursos naturais #ecossistemas #biodiversidade #desenvolvimento sustentável #estudos ambientais #certificações ambientais #projetos ambientais #questões ambientais #controle organizacional #ecologia #recursos hídricos

INTERAÇÕES PARA O DESENVOLVIMENTO SUSTENTÁVEL

Mapa mental com Interações Biológicas no centro, ramificando-se para Interações Físicas e Interações Químicas

Ver descrição...

#interactions #biological #physical #chemical #sustainable development #natural environments #environmental legislation #conditions #economy #landscapes #social #ecosystems #sustainability and social responsibility #environment #industrialization #ethics #natural #artificial #development #environmental #work #economic

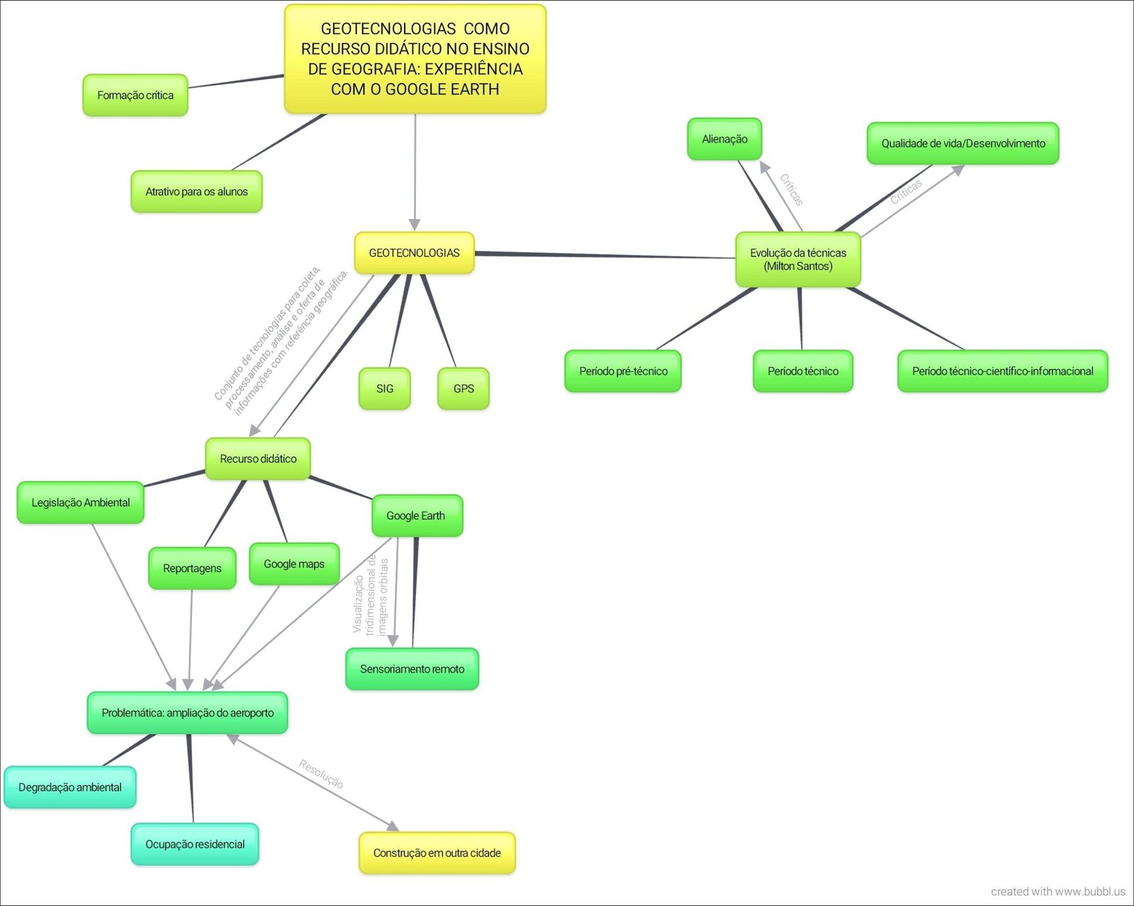
GEOTECNOLOGIAS COMO RECURSO DIDÁTICO NO ENSINO DE GEOGRAFIA

Mapa mental com GEOTECNOLOGIAS COMO no centro, ramificando-se para RECURSO DIDÁTICO NO ENSINO e DE GEOGRAFIA EXPERIÊNCIA

Ver descrição...

#geotecnologias #recurso didático #ensino de geografia#google earth #formação crítica #alienação #qualidade de vida #desenvolvimento #críticas #atrativo para os alunos #evolução das técnicas #milton santos #conjunto de tecnologias #coleta #processamento#informações #referência geográfica #período pré-tecnico #período tecnico #período técnico-científico-informacional #sig #gps #google maps #reportagens #visualização #tridimensional #imagens orbitais #sensoriamento remoto #problemática #ampliação #aeroporto #resolução #degradação ambiental #ocupação residencial #construção #outra cidade

×

O post foi salvo!
Sobre Mapas Mentais sobre LEGISLAÇÃO AMBIENTAL

Compartilhar

Clique no botão abaixo para fazer o download