StudyMaps

Mapas Mentais sobre FILOGENIA

123próxima

AGRONOMIA E SUAS RAMIFICAÇÕES PARA FILOGENIA E TAXONOMIA

Mapa mental com Agronomia no centro, ramificando-se para Filogenia e Taxonomia

Ver descrição...

#mapa mental #agronomia #taxonomia #classificação #reino vegetal #animal #fungi #animalia #plantae #protista #monera #história da classificação #diversidade

FILOGENIA DOS ANIMAIS

Mapa mental com Árvore filogenética dos animais no centro, ramificando-se para Cordados e Moluscos

Ver descrição...

#cordados #moluscos #poríferos #anelídeos #cnidários #artrópodes #platelmintos #nematódeos #equinodermos #celoma #enterocelomados #ânus #deuterostômios #esquizocelomados #pseudocelomado #boca #protostômios #acelomado #diblástico #eumetazoa #pluricelularidade #parasitia #triblástico #simetria #bilateral

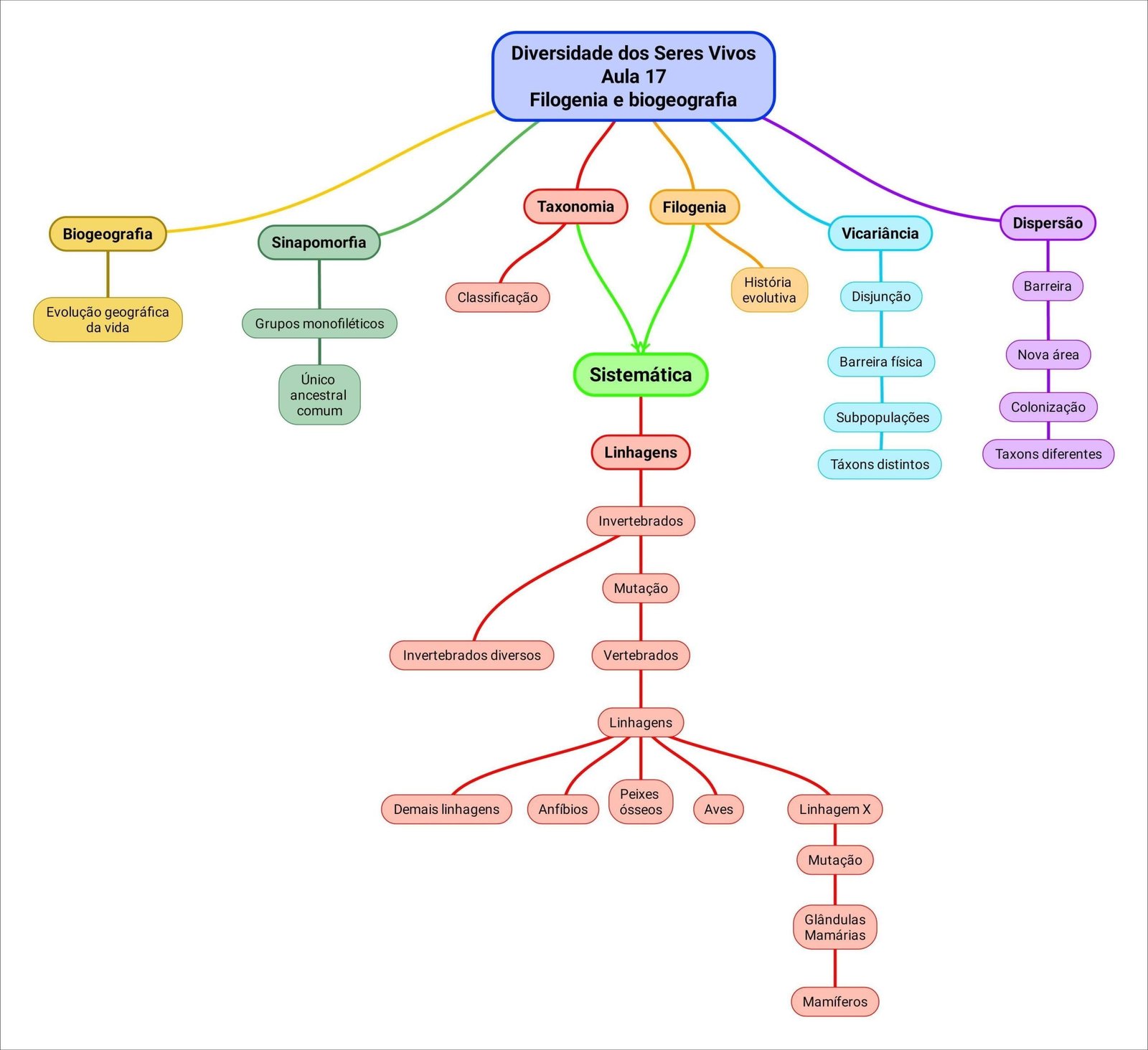
DIVERSIDADE DOS SERES VIVOS E FILOGENIA

Diversidade dos Seres Vivos e Filogenia

Ver descrição...

#diversidade dos seres vivos #aula 17 e biogeografia #taxonomia #dispersão #biogeografia #vicariância #sinapomorfia #história #barreira #classificação evolutiva #disjunção #evolução geográfica #grupos monofiléticos #vida #nova área #barreira física #sistemática #único #ancestral #colonização #comum #subpopulações #linhagens #táxons diferentes #táxons distintos #invertebrados #mutação #vertebrados #peixes #demais linhagens #anfíbios #ósseos #aves #linhagem x #glândulas mamárias #mamíferos

REGRAS DE CLASSIFICAÇÃO: FILOGENIA E TAXONOMIA

Mapa mental com REGRAS DE CLASSiFiCAÇÃO no centro, ramificando-se para Homenagem e Descobridor

Ver descrição...

#regras de classificação #homenagem #descobridor #filo cordados #platelmintos #espécie #sistemática #taxonomia #relação de parentesco

INTRODUÇÃO À BOTÂNICA: FILOGENIA E EVOLUÇÃO DO REINO VEGETAL

Mapa mental com botanica no centro, ramificando-se para criptógamas e canerogamas

Ver descrição...

#mapa mental #introdução à botânica do reino vegetal #criptógamas #cormófitas #traqueófitas #espermatófitas #botânica #pteridófitas #gimnospermas #angiospermas #flores #frutos #sementes #tubo polínico #vasos condutores #raízes #caules #folhas #embrião #gametófito #traqueófitas #ocultos #órgãos reprodutores #aparentes #pinha #protótipo #flor #gametofitoembrionário #traqueófitas #cormófitas #proteção #garante #maior porte #fixação #sustentação #proteção #traqueófitas #vantagens evolutivas

MAPA MENTAL DA FILOGENIA DOS FILOS ANIMAIS

Mapa mental com Hipóteses filogenética Clássica no centro, ramificando-se para ANNELIDA e ECHINODERMATA

Ver descrição...

#hipóteses filogenética clássica #annelida #echinodermata #nematoda #cnidaria #arthropoda #porifera #platyhelminthes #chordata #mollusca #pseudocelomados #acelomados #simetria #exoesqueleto #secundária #quitinoso #pentarradial #notocorda #metameria #esquizocelomados #cavidade no corpo #enterocelomados #protostômios #deuterostômios #diblástico #corpo #triblásticos #simetria primária bilateral#gastrulação #tecidos verdadeiros #aquífero sem tecido #desenvolvimento embrionário #mórula #blástula #verdadeiro #multicelularidade #biprotista ancestral flagelado

FILOGENIA: ORGANIZAÇÃO E CLASSIFICAÇÃO DOS SERES VIVOS

Filogenia: Organização e Classificação dos Seres Vivos

Ver descrição...

#sistemática #biodiversidade #investigação #evolução #parentesco #taxonomia #organizar#ancestral #nomenclatura #regras #grupo #monofilético #parafilético #plesiomorfia

FILOGENIA DE LOS HONGOS Y SU CLASIFICACIÓN

Mapa mental com IT no centro, ramificando-se para CHINÁ e DECHINA

Ver descrição...

#it #chiná #dechina #plantel #certificado #acreditado #nombre de la escuela #instituto tecnológico de china #nombre de la materia #micología #nombre del trabajo de los hongos #nombre del alumno #diego alfredo brito domínguez #maria andrea vera may #santos julio ku cupul #jehudi ramírez dzul #héctor manuel jesús lópez castilla #profesor héctor octavio guerrero turriza #grupo #3ro a de biología #fecha #glomeromycot #basidiomycot #chytridiomyco #ascomycot de los hongos #zygomycot #fungoide #ascoliquen #líquenes #myxomicet #basidiolíquen

FILOGENIA E GRUPO MONOFILÉTICO EM MEDICINA

Mapa mental com Medicina no centro, ramificando-se para sonhodamedicina e For

Ver descrição...

#medicina #espécies #ancestral #característica #coluna vertebral #animais #grupo monofilético

TAXONOMIA E FILOGENIA: CLASSIFICANDO A DIVERSIDADE DOS SERES VIVOS

Mapa mental com JAXONOMIA no centro, ramificando-se para NOMENCLATURA e CLASSIFICAÇÃO

Ver descrição...

#jaxonomia #ciência #nomeia #classifica#vivos #nomenclatura #binomial #malaria #pelermodium #visual #escrita #vivax #latín #taxonômico #relações #evolutivas #representativas #gráficas #filhogenéticas #diversidade #planeta #bactéria #subbactéria #domínio #arquea #agrupamentos

×

O post foi salvo!
Sobre Mapas Mentais sobre FILOGENIA

Compartilhar

Clique no botão abaixo para fazer o download