StudyMaps

Mapas Mentais sobre CICLO DA UREIA

12próxima

CICLO DA UREIA

Mapa mental com Ciclo da ureia no centro, ramificando-se para Descarte do nitrogênio e Quem realiza essa transferência do Aa

Ver descrição...

#descarte do nitrogênio #grupo amino #amônia #transaminases #enzima #síntese #glicose

CICLO DA UREIA: METABOLISMO DO NITROGÊNIO

Mapa mental com UREA CYCLE no centro, ramificando-se para CO2 e AMMONIA

Ver descrição...

#urea cycle #co2 #ammonia #waste nitrogen #mitochondria #liver cells #carbamoyl phosphate #citrulline #synthase #aspartate #argininosuccinate #ornithine #arginase #bloodstream #fumarate #arginine #h2o #kidneys #urine

CICLO DA UREIA: METABOLISMO DE AMINOÁCIDOS

Mapa mental com Ciclo da Ureia no centro, ramificando-se para a cetoacido, Aminoácido, NH3, CO2 e Cabamoil

Ver descrição...

#cetocarboxilato #aminoácido #nh3 #co2 #carboamil #cetoglutarato #glutamato #aspartato #fosfato #ornitina #citrulina #oxalacetato #ciclo #ureia #citrato #arginina #argininosuccinato #isocitrato #fumarato #malato #acetil-coa #krebs

CICLO DA UREIA E HIPERAMONEMIA: DEFICIÊNCIAS ENZIMÁTICAS

Mapa mental com Deficiência das enzimas do Ciclo da Uréia no centro, ramificando-se para NH CO2 e Hiperamonemia congenita tipo I

Ver descrição...

#deficiência #enzimas #hiperamonemia #congênita #tipo i #tipo ii #carbamoiltosfato sintetase #carbamoilfosfato #ornitina transcarbamoilase #citrulina #ornitina #citrulinemia #ureia #aspartato #argininossuccinato sintetase #arginemia #arginase #argininossuccinato #arginina #acidúria argininossuccínica #argininossuccinato liase

METABOLISMO PROTEICO: CICLO DA UREIA E SUAS ETAPAS

Mapa mental com Metabolismo proteico no centro, ramificando-se para Ciclo da ureia e H2O

Ver descrição...

#metabolismo proteico #arginina #fumarato #h2o #uréia #argininossuccinato #ornitina #carbamil #citrulina #aspartato #fosfato #citosol #matriz mitocondrial #co2 #nh4

CICLO DA UREIA: METABOLISMO DO NITROGÊNIO

Mapa mental com Ciclo da Ureia no centro, ramificando-se para H2O, Arginina e Fumarato

Ver descrição...

#h2o #arginina #fumarato #uréia #argininossuccinato #ornitina #carbamil #citrulina #aspartato #fosfato #citossol #matriz #mitocondrial #o ciclo da ureia #co2 #nh4

METABOLISMO DE NITROGÊNIO E CICLO DA UREIA

Mapa mental com NH3 no centro, ramificando-se para Fontes de NH3 e Desaminação

Ver descrição...

#fontes de nh3 #transaminação #glutamato #purinas #aminoácidos #pirimidinas #gdh #desaminação #glutamina #glutaminase #nh3 #compostos nitrogenados #urease bacteriana #intestinal #ureia

CICLO DA UREIA E DEGRADAÇÃO DE AMINOÁCIDOS

Mapa mental com Ciclo da Ureia no centro, ramificando-se para Degradação de Aminoácidos e Síntese e degradação das proteínas

Ver descrição...

#degradação de aminoácidos #síntese e degradação das proteínas #ingestão #demanda corporal #degradação oxidativa #armazenados #jejum excessivo #diabetes melito #aa #proteínas corporais #catabolizadas #energia #grupos amino #acetoácidos #esqueletos de carbono #oxidação #co2 #h2o #fornecer

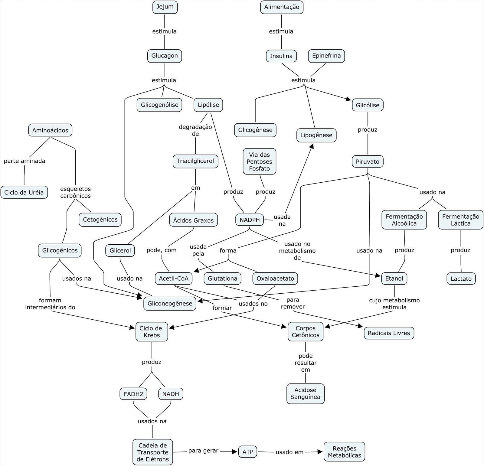
METABOLISMO DE CARBOIDRATOS E LIPÍDEOS

Metabolismo de carboidratos e lipídeos

Ver descrição...

#metabolismo #carboidratos #lipídeos #triacilglicerol #radicais livres #gliconeogênese #ciclo da uréia #ácidos graxos #oxaloacetato #fermentação #aminoácidos #alimentação #lipogênese #glutationa #epinefrina #degradação #carbonos #sanguínea #glicólise #cetônicos #alcoólica #acetilcoa #piruvato #pentoses #lipólise #insulina #glucagon #glicerol #ciclo de krebs #nadph #jejum #fadh2 #nadh

VIAS METABÓLICAS DA RESPIRAÇÃO CELULAR

Vias metabólicas da respiração celular

Ver descrição...

#vias metabólicas #respiração celular #cadeia respiratória #gliconeogênese #glicólise #ciclo de krebs #metabolismo dos aminoácidos #acetil coa #pentoses #succinil coa #fumarato #ornitina #citrulina #arginina #ciclo da ureia

×

O post foi salvo!
Sobre Mapas Mentais sobre CICLO DA UREIA

Compartilhar

Clique no botão abaixo para fazer o download