StudyMaps

Mapa mental sobre O TRATAMENTO DA AGUA

MAPA MENTAL SOBRE O TRATAMENTO DA AGUA

Mapa mental sobre O TRATAMENTO DA AGUA

Ver descrição...

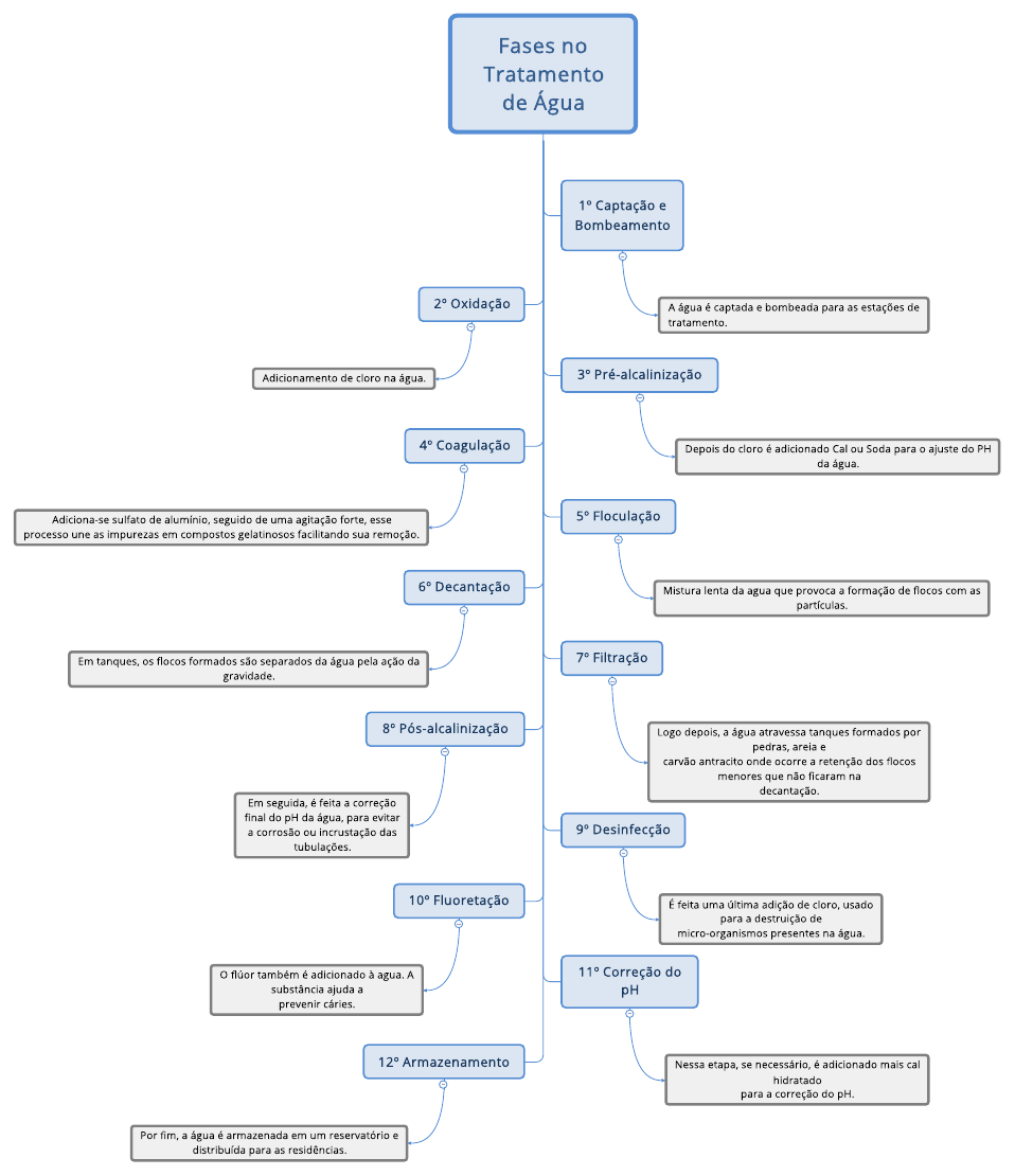
Facilite seus estudos sobre o tratamento da água com um mapa mental bem estruturado! Entenda as etapas do processo, desde a captação até a distribuição, e sua importância para a saúde pública. Ideal para estudantes que buscam uma revisão clara e objetiva para provas e vestibulares.

MAPA MENTAL SOBRE O TRATAMENTO DA AGUA

Mapa mental sobre O TRATAMENTO DA AGUA

Ver descrição...

Revise o tratamento da água de forma visual e organizada! Este mapa mental apresenta os principais processos, como coagulação, filtração e desinfecção, tornando o aprendizado mais dinâmico. Perfeito para estudantes que desejam fixar o conteúdo de maneira clara para exames e avaliações.

MAPA MENTAL SOBRE O TRATAMENTO DA AGUA

Mapa mental sobre O TRATAMENTO DA AGUA

Ver descrição...

Aprenda sobre o tratamento da água com um mapa mental completo! Descubra as etapas envolvidas na purificação da água e sua relevância para o meio ambiente e a sociedade. Um excelente material para estudantes que buscam um entendimento aprofundado do tema para provas e vestibulares.

MAPA MENTAL SOBRE O TRATAMENTO DA AGUA

Mapa mental sobre O TRATAMENTO DA AGUA

Ver descrição...

Domine o tema do tratamento da água com um mapa mental detalhado! Veja como funciona o processo de purificação, os produtos químicos utilizados e os desafios enfrentados. Uma ferramenta indispensável para estudantes que desejam estudar de forma prática e eficiente para avaliações.

MAPA MENTAL SOBRE O TRATAMENTO DA AGUA

Mapa mental sobre O TRATAMENTO DA AGUA

Ver descrição...

Precisa revisar o tratamento da água para um exame? Este mapa mental resume os principais conceitos, incluindo as etapas de purificação e sua importância para o consumo humano, tornando o estudo mais eficiente. Um excelente material para estudantes que buscam um aprendizado estruturado e visual.

×

O post foi salvo!
Sobre Mapa mental sobre O TRATAMENTO DA AGUA

Compartilhar

Clique no botão abaixo para fazer o download